『そらのあと』は 葬儀後の
公的手続や相続を代行します
お葬式が終わると、お住いの市町村役場や年金事務所、健康保険組合など、さまざまな公的な手続きが必要になります。また、銀行口座や不動産の相続手続きも必要です。
しかも、その多くには期限がありますので、『そらのあと』お任せいただければ、滞りなく対応させていただきます。
また、何がいつまでに必要なのか、届出先ごとに情報掲載しています。ぜひ参考にしてください。
健康保険・年金・給付金

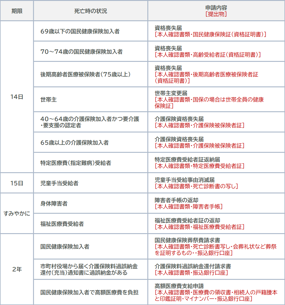
市町村役場の届出
市町村役場では、主に国民健康保険や各種給付に関する届出をします。なお、年金に関することは市町村役場ではなく年金事務所が管轄しますので、間違えないように注意しましょう。また、社会保険の加入者が亡くなった場合も市町村役場ではなく、健康保険組合や全国健康保険協会が管轄します。
国民健康保険の加入者が亡くなり、かつ葬祭を行った場合、喪主に対し、「葬祭費」として3~5万円が給付されます(自治体により異なります)。こちらは請求しないと受け取れませんので、忘れずに請求しましょう。請求期限は2年ですが、手続きは簡単ですので、国民健康保険の資格喪失届と同じタイミングでおこなうのがおすすめです。
なお、葬儀式をおこなわず火葬のみ(直葬)の場合は、何らかの葬祭行為がおこなわれたことが証明できなければ給付対象外となる可能性がありますのでご注意ください(自治体により異なります)。
また、長期入院などで医療費が高額になった場合、実際にかかった医療費の金額や年収に応じて、医療費の補助が受けられる場合があります。該当する人は少なくありませんので、こちらも忘れないようにしましょう。
必要な届出とその期限、届出時に添える提出物など一覧にまとめましたので、ぜひ参考にしてください。もし、手続きに関する相談や代行をご希望の際は、提携している行政書士をご紹介します。

- 届出の名称やその提出物は、自治体やお客様の状況により異なる場合があります。
年金事務所の届出
年金事務所では、ご家族が亡くなった後の年金に関する届出をします。具体的に、国民年金、厚生年金、障害年金などの年金停止や、死亡日により発生する未支給年金の請求、遺族年金の請求などをおこないます。
なお、厚生年金加入者が亡くなり、老齢年金をまだ受給していない場合は、勤務先から年金事務所へ死亡届を提出しますが、年金受給中の場合は遺族が届出することになりますので注意しましょう。
また、老齢年金や障害年金を受給していない、かつ国民年金保険料を36カ月以上納付していた場合、生計を共にしていた遺族は「死亡一時金」を受け取れますので、期限の2年を待たず、年金受給権者死亡届や遺族年金の手続きとあわせて申請しましょう。
必要な届出とその期限、届出時に添える提出物など一覧にまとめましたので、ぜひ参考にしてください。

- 提出物はご遺族の状況により異なる場合があります。
遺族年金の条件
遺族年金は年金種別や家庭環境により、受け取ることができる条件が変わります。少し複雑ですので、簡単ですが下表にまとめました。もし、ご相談や手続きの代行をご希望の際は、提携している社会保険労務士をご紹介します。
なお、遺族年金は2028年4月より法改正の予定です。下表は2025年9月現在の情報ですのでご注意ください。

- ※1. 「生計を維持されていた」とは、同居(仕送りしている別居や健康保険の扶養親族を含む)している年収850万円未満または所得655.5万円未満
- ※2. 「子」とは3月31日時点で18歳以下または20歳以下で障害年金1・2級
- ※3. 60歳より老齢年金を受給している場合は対象外
健康保険組合・協会けんぽの届出
国民健康保険に関しては市町村役場の管轄ですが、社会保険は健康保険組合や全国健康保険協会(協会けんぽ)の管轄になります。また、死亡後の脱退手続きは勤務先にておこなわれますが、高額医療費や埋葬料の申請は遺族にておこなわれます。
ここで、よくある間違いは、社会保険加入者が市町村役場に高額医療費の申請をしてしまうことです。国民健康保険加入者は市町村役場ですが、社会保険の場合は健康保険組合または全国健康保険協会です。
また、国民健康保険の加入者は市町村役場に申請することにより「葬祭費」を受け取れるのに対し、社会保険の加入者は、健康保険組合や協会けんぽに申請することにより、5万円の「埋葬料」を受け取ることができますので、忘れないよう申請しましょう。
なお、埋葬料は埋葬に対して給付されますので、国民健康保険の葬祭費とは違い、火葬のみの場合でも対象になる可能性があります。
必要な届出とその期限、届出時に添える提出物など一覧にまとめましたので、ぜひ参考にしてください。

- 提出物はご遺族の状況により異なる場合があります。
労働基準監督署の届出
労働基準監督署に届出が必要なケースは、労災保険を適用した場合です。
国民健康保険の「葬祭費」と社会保険の「埋葬料」は一般的に5万円ですが、労災保険を適用した場合は「葬祭料」として、それ以上の金額を受け取れます。ただし、「埋葬料」を受け取ることはできません。
必要な届出とその期限、届出時に添える提出物など一覧にまとめましたので、ぜひ参考にしてください。
また、労災保険では、状況により他にも申請できることがありますので、ご相談や手続きの代行をご希望の際は、提携している社会保険労務士をご紹介します。

- 提出物はご遺族の状況により異なる場合があります。
銀行の諸手続き
銀行口座の凍結解除
故人の銀行口座は、亡くなった事実を銀行が把握した時点で凍結され、預金の引き出しができなくなります。
ところが、銀行側が亡くなった事実を把握するタイミングは、遺族の告知によるところが多く、決して市町村役場に提出した死亡届では知ることはできません(個人情報を共有していないため)。
よって、遺族が銀行に告知せずATMから出金することも可能ですが、『仮払い制度』を活用すれば、「死亡時の預貯金残高×法定相続分×3分の1」または「150万円」のどちらか低い金額を引き出せるため、葬儀代などに充てることができます。
その後、口座凍結を解除するには、預貯金の相続手続きが必要になります。預貯金の相続手続きは不動産の相続とは違い、不動産に関係する書類は不要で、あくまでも、①相続人を確定(故人の出生からの戸籍謄本など)し、②銀行の相続関係届出書を作成し、③相続人全員の戸籍謄本と印鑑証明を添付する、という流れになります。
とはいえ、不動産の相続手続きと重複する部分が多いため、不動産の相続手続きと銀行口座の相続手続きは同時進行で進めるのがよいでしょう。
また、通帳やキャッシュカードはないが、銀行口座は存在しているというケースがあります。それを10年以上放置すると、休眠口座として国庫に吸収されてしまいますので、念のため、他行に口座があるかどうか確認しておきましょう。
その際、通帳やキャッシュカードがなくても、死亡診断書写しと故人との関係がわかる戸籍謄本を提示すれば問題ありません。

- 届出の名称やその提出物は、届出先やご遺族の状況により異なる場合があります。
住宅ローンの対応
一般的に住宅ローンを組む際、団体信用生命保険(団信)に加入しますが、「フラット35」など団体信用生命保険の加入が任意の住宅ローンもあります。
団体信用生命保険は、契約者が死亡した際、住宅ローンの残債を相殺することができる保険のことで、もし加入していなかった場合は、その残債は相続人に引き継がれることになります。相続はプラスの財産だけでなくマイナスの財産も同時に引き継ぐため、マイナスの財産が多い場合は相続放棄(または限定承認)という選択肢もあります。その場合、3か月以内の手続きが必要です。
相続登記

相続登記とは?
相続登記とは、相続に必要な書類を揃え、法務局に申請(登記申請)することにより、その不動産に関する情報を公的に記録する登記簿謄本に不動産の所有権を移したことを記録することです。なお、登記簿謄本には主に、不動産の所在、面積、用途、構造(建物のみ)、所有者の氏名と住所、抵当権などが記載されています。
相続登記の義務化
令和6年4月1日の法改正より、相続登記の申請が義務化されました。相続により不動産を取得した日から3年以内に、正当な理由なく申請を怠れば、10万円以下の過料が科せられる可能性があります。
一方、相続税の申告と納税は10カ月以内となりますので、このタイミングに合わせて相続手続きを進めましょう。
なお、相続登記を長年放置すると、現存の相続人が亡くなるなどにより関係者が増え、争いの種になることもありますので、相続登記もできるだけ早いうちに済ませましょう。
また、相続はプラスの財産だけでなくマイナスの財産も受け継がなければならないため、プラスの財産価値とマイナスの債務(借金)とのバランスから、相続をしないという選択肢もあります。その際、すべての財産を放棄する「相続放棄」と、一部の財産のみ相続する「限定承認」という方法があります。いずれも3か月以内の手続きが必要です。
さらに、相続放棄または限定承認をする可能性がある場合は、プラスの財産とみなされる家財などを処分してしまうと「単純承認」とみなされ、相続放棄ができなくなる可能性があります(民法第921条)ので、相続放棄を前提に遺品整理をお考えの場合は事前に専門家に相談しましょう。
相続の流れ
相続の流れは、①遺言書の有無確認、②相続人の確定(戸籍調査と相続関係図の作成)、③財産の確定(財産目録の作成)、④遺言書がない場合は遺産分割協議(遺産分割協議書の作成)、⑤相続登記(登記申請書の作成)となります。
銀行の口座凍結を解除する際の相続手続きは、不動産の相続と重複する部分が多いため、同時進行でおこなうのがよいでしょう。
相続に関わる専門家(士業)は?
相続にかかわる専門家は主に、行政書士、司法書士、税理士、弁護士です。行政書士は相続関係書類の作成(登記申請はできません)、司法書士は相続関係書類の作成と登記申請、税理士は相続税がかかる場合の対応、弁護士は登記申請も可能ですが、相続トラブルに発展した場合の対応など、それぞれに役割があります。
どの士業に依頼するのが正解?
そもそもご自身で相続関係書類を揃え、登記申請することができます。その際は戸籍謄本や印鑑証明書など公的書類の発行手数料と登記申請時の印紙代(公的な固定資産評価額の0.4%)だけで済みます。
次に、相続関係書類の作成だけを依頼し、登記申請をご自身でおこなう場合は行政書士、相続関係書類の作成と登記申請も依頼する場合は司法書士または弁護士に依頼するのが一般的です。
ただし、前述の通り相続税がともなう場合や相続トラブル(争続)に発展する可能性がある場合は弁護士に依頼しなければなりませんので、相続だけを事務的に対応するネット業者ではなく、相続に紐づく事柄に対してトータルサポートできる『士業グループ』をおすすめします。
私たちに相続のご相談をいただけましたら、信頼のおける士業グループをご紹介します。
生命保険・その他

- 届出の名称やその提出物は、届出先やご遺族の状況により異なる場合があります。
その他契約先の届出
信販会社や消費者金融会社などローン会社の債務がある場合、その多くは消費者信用団体生命保険に加入しているため、死亡診断書など提出することにより、残債を保険で相殺することができます。もし、亡くなった後も請求がくる場合は、消費者信用団体生命保険の適用が可能かどうか確認しましょう。
なお、ローンの債務がどこにどれだけあるかを確認したい場合は、信用情報機関(CIC、JICC、全国銀行個人信用情報センター)に開示請求するこができます。
また、iDeCoやNISAの資産がある場合は管轄金融機関に届出が必要です。どちらも不動産や銀行口座のように相続財産になりますので、相続関係書類が必要になります。
その他、公共料金、インターネット、携帯電話、新聞、各種サブスクリプションなど、名義変更または解約をしなければ請求が続くため、それぞれ確認が必要です。また、固定電話の権利も財産ですので、必要に応じ名義変更をしておきましょう。
各種届出・申請・名義変更や解約手続きなど専門家による代行も承りますので、お気軽にご相談ください。

- 届出の名称やその提出物は、届出先やご遺族の状況により異なる場合があります。
\ ご提供できるサービス /
身元引受(身元保証)・終活
> 身元引受(身元保証) > 葬儀社選び
> 生前の各種整理 > 死後事務委任
葬儀後の公的手続・相続
墓じまい・戒名彫刻・建墓
> 建墓(お墓を建てる) > 墓じまい(お墓を閉じる)
> 戒名(法名)彫刻 > 墓石クリーニング





